อัตราค่าธรรมเนียมการให้บริการวิชาการ
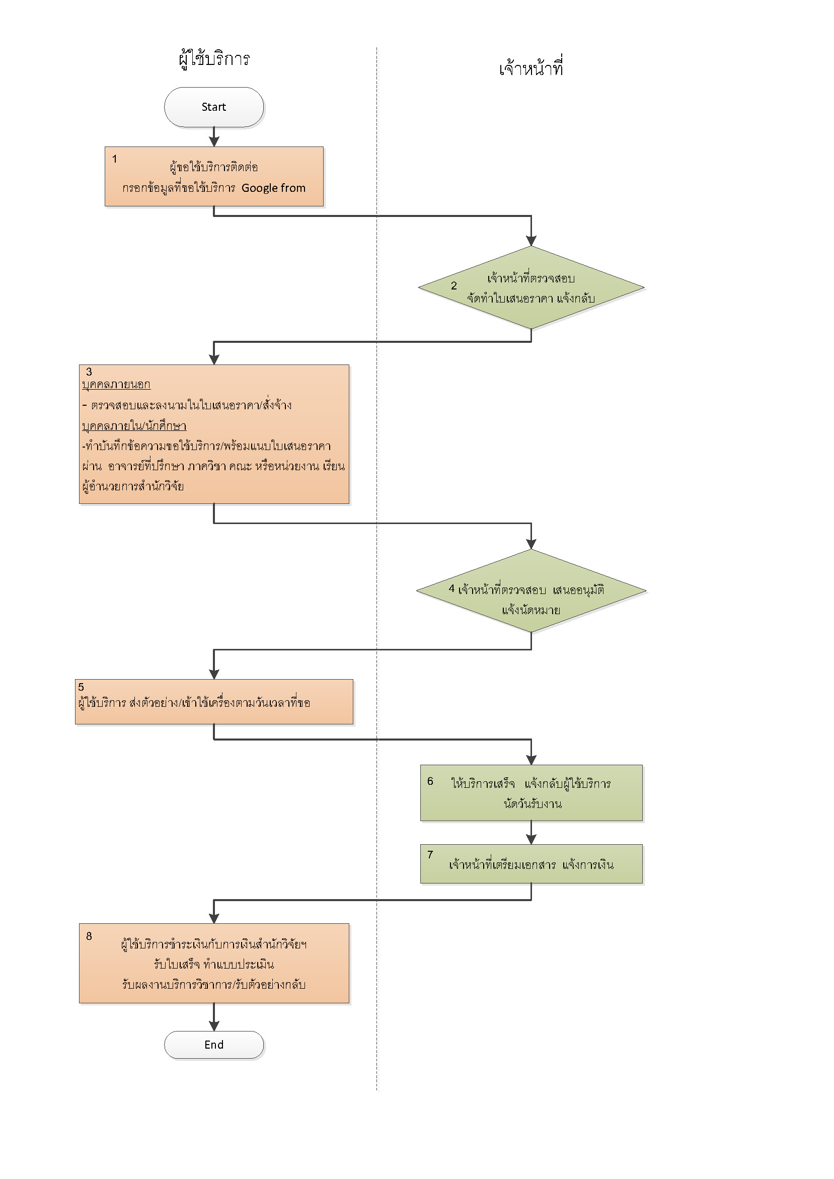
สนใจรับบริการเครื่องมือ-อุปกรณ์
click / scan QRcode 

Center of Innovation in Design and Engineering for Manufacturing (CoI-DEM) ศูนย์นวัตกรรมด้านการออกแบบและวิศวกรรมเพื่อการผลิต มจพ.
+66 (0) 2 555 2000 # 1548 coidem@stri.kmutnb.ac.th https://www.facebook.com/coidem/